Please note: This functionality is temporarily unavailable while we investigate a series of issues reported since its release on 1 October 2025. We’re working to resolve these as quickly as possible and will update you once the functionality is available again. Systems will revert to Salary Request Workflow in the meantime. Thank you in advance for your patience.
Overview
This article provides comprehensive guidance to users on how to operate the Employment Change Request Workflow functionality within the HR module.
This functionality is a rebrand, rework and expansion of the previously named Salary Request Workflow, which would only allow the request to update Locations, Divisions, Job Titles and Salary. Users can now change much more via the new request workflow and with enhanced visibility on employment change conflicts and resolution. The new functionality is now also inclusive of the ability to complete pay and employment changes via request workflow for Hourly paid employees.
The Employment Change Request Workflow will be available from 1st October 2025
Contents
- Global Settings
- User Access Permissions
- Configuring a Request Workflow
- Creating an Employment Change Request
- Reviewing (and Accepting or Rejecting) an Employment Change Request
- Employment Change Conflicts & Resolution
- Employment Change Request Flow Chart
Global Settings
To access global settings related to the Employment Change Request Workflow,
Go to HR > Administration > Global Settings > Edit Default Employee Settings
Scroll down and tick the box against Use Employment Change Request Workflow
Enabling this setting activates the Employment Change Request functionality within the portal.
This setting was previously labelled Use Salary Request Workflow. If it was enabled before the name change, it will remain enabled automatically, and the updated functionality will be available.
Once enabled, three additional settings become available:
Disable Requests for Salaried Employees – prevents users from creating employment change requests for employees who are salary-paid at the time of the request
Disable Requests for Hourly Employees – prevents users from creating employment change requests for employees who are hourly-paid at the time of the request
-
Allow Hourly to Salary and Salary to Hourly Requests – allows users to change an employee's pay type (from hourly to salaried or vice versa) as part of the request
Important: This option cannot be enabled if either the hourly or salaried request options are ticked to be disabled
Fig.1 - Enable Employment Change Request Functionality
User Access Permissions
Important: Any user who has access to an employee's Employment Details page will automatically be able to create an Employment Change Request. This action is subject to the configured approval workflow.
If the user also has permission to edit employment details directly, they can either make the changes themselves or choose to submit a request through the workflow.
There is no specific permission that exclusively grants or restricts the ability to initiate these workflow requests.
Users must also have the Annual Salary permission enabled to create Employment Change Requests. This permission allows users to view pay rates, which is required to view Employment Change Request pages.
To configure individual user access for the Employment Change Request Workflow:
- Go to HR > Users > Assign User Access > find and select User > User Profile (top right corner)
Under the 'Employee Administration' permission group, the following permissions are available:
- Create Employment Change Request Workflows - allows the user to configure the workflow process and approval stages for Employment Change Requests
-
View All Employment Change Requests - grants the user access to view all requests (pending, in progress, or completed), provided the user’s job title is assigned as an approver within the workflow
-
Please note: This is still subject to the user’s access within the Access Hierarchy, including which employees, locations, and divisions they can see
-
-
Finalise Employment Change Request - allows the user to finalise an Employment Change Request at any stage, regardless of the current workflow step
Please note: This permission is not required if the user's job title is already assigned to the final stage of the workflow. In that case, they can finalise the request without this explicit permission
Fig.2 - Employment Change Requests User Access Permissions
To configure permissions using user access templates:
- Go to HR > Users > Templates > select a Template > Assign Permissions
- Go to Employee Administration, select the necessary permissions (see Fig.3) and Save
- Apply the template to the appropriate user(s) using the usual assignment process
Fig.3 - Employment Change Requests User Access Permissions Templates
Please note: These permissions have simply been renamed, changing references from Salary Request to Employment Change Request. Any previously enabled permissions will remain active under the new labels.
Configuring a Request Workflow
To set up an Employment Change Request Workflow,
- Go to HR > Company Admin > Employment Change Request Workflow
Fig.4 - Employment Change Request Workflow Menu Option
- Select Create Workflow
Fig.5 - Create Employment Change Request Workflow
- Enter a Workflow Description
- If the workflow should allow salary or hourly rate decreases, enable Allow Salary Decrease Requests
- Leave un-ticked if decreases should not be allowed for employees in this workflow
- Select Save
Fig.6 - Create Employment Change Request Workflow
-
After saving the new workflow (which will be listed on the left side of the screen), three new configuration options will appear:
Fig.7 - Create Employment Change Request Workflow
Assign Locations
This step determines which employees are covered by the workflow, both their current and future Location or Job Title (in case of a move).
If an employee is moving from one location/job title to another, both the old and new assignments don’t have to belong to the same workflow - they just need to be assigned to a workflow
Select Assign Locations
Assign the required Location(s) using the arrow buttons and then Save
Fig.8 - Assigning Locations to Employment Change Request Workflow
Assign Job Titles
- After saving assigned locations, select Assign Job Titles
Assign the required Job Title(s) using the arrow buttons and then Save
Fig.9 - Assigning Job Titles to Employment Change Request Workflow
Important: Only Job Titles that are assigned to a Location (see Fig.5 in this linked article) that were assigned in the prior step will appear in the list to assign to the Employment Change Request Workflow.
Important: Job Titles can only be assigned to a single Employment Change Request Workflow
Assign Stages
The Employment Change Request Workflow consists of stages, each representing a step in the approval process. A request must pass through all created stages to be approved. Job Titles assigned to each stage determine which users can approve at those points, and multiple titles can be assigned to allow flexibility.
Assign job titles strategically based on internal processes relating to an employee's employment changes and sign-off.
From the workflow details, select Assign Stages (the third button)
Select Create Approval Level
Enter a Stage Description and a Stage Level (e.g., 1 for the first level, 2 for the next, etc)
Each Stage Level must be unique and sequential. You cannot have two stages with the same level number.
- Select Save
Fig.10 - Configuring Stages for an Employment Change Request Workflow
- Re-select the created Stage and select Assign Job Titles
Fig.11 - Assigning Job Titles to Created Workflow Stages
Assign Job Titles (as before with the main workflow) and Save
Fig.12 - Assigning Job Titles to a Stage Level for a Employment Change Request Workflow
Repeat this process for the number of stages required as part of the Employment Change Request Workflow
Important: As per User Access Permissions, if a user has permission to finalise requests, they can do so at any stage, even before the final stage. Without this permission, a user can only finalise requests if their Job Title is assigned to the final approval stage.
Creating an Employment Change Request
Please note: The Create Request button will appear for all employees. However, if the employee's current Job Title is not configured in a Workflow, a warning will display stating "A workflow does not currently exist for this job title. Only continue if you are requesting a change based on a different location or job title.". This means a request can still be made, but only if it involves a new Job Title or Location that is already assigned to a workflow.
Important: Global Settings determine whether requests are allowed for hourly, salaried, or pay type changes (e.g. hourly to salary). Also, the user must have the Annual Salary permission enabled to create a request.
To create an Employment Change Request for an employee, go to:
- Go to HR > Employees > Employee List > search for and select an employee
- Use the employee side menu and go to HR > Employee Info > Employment Details
- Select Create an Employment Change Request
This was previously called Create Salary Request and was located below the employee's 'Annual Salary' field. It has moved, as the functionality now supports a broader range of changes, not just salary.
Fig.13 - Creating an Employment Change Request
When the request form opens, it will display all employment details that can be modified. See the table below for details.
Important: All fields will initially show the employee’s current values before any changes are made or approved.
Fig.14 - Employment Change Request Fields
Employment Change Request - Field Descriptions & Validation Rules
| Field | Description | Validations |
| New Location | The Location of the employee can be updated, and if the request is approved, the location will update from the requested effective date. | |
| New Division | The Division of the employee can be updated, and if the request is approved, the division will update from the requested effective date. | Only Divisions assigned to the selected Location will be available for selection |
| New Job Title | The Job Title of the employee can be updated, and if the request is approved, the job title will update from the requested effective date. | Only Job Titles assigned to the selected Location & Divisions will be available for selection |
| New Paid By Rota | The Paid by Rota status of the employee can be updated, which will dictate whether the employee is salary paid, or hourly/shift paid. If the request is approved, the Paid by Rota field will update from the requested effective date. |
If the Allowed Pay Method(s) field within the selected Job Title is:
|
| New Included in Rota | The Included in Rota status of the employee can be updated, which will dictate if the employee appears in Rotas. If the request is approved, the Included in Rota field will update from the requested effective date. |
If Include Salaried Employees In Rota within selected Job Title is:
If Paid by Rota within the change request is:
|
| New Pay Type | The Pay Type status of the employee can be updated, which will dictate if the employee is paid by the hour or by the shift (See validations for Salary Paid). If the request is approved, then the Pay Type field will update from the requested effective date. |
If Paid by Rota within the change request is:
|
| New Employment Type | The Employment Type status of the employee can be updated, which will dictate if the employee if Full Time, Part Time, Flexible or Casual. If the request is approved, then the employment type field will update from the requested effective date. |
If Paid by Rota within the change request is:
If Enable Casual Employment is:
If Location selected has been marked as Northern Ireland then Casual Employment will not be available to select. |
| New Contract | The Contract assigned to the employee can be updated with a new contract if required. If the request is approved, then the contract for the employee will update from the requested effective date. |
Only Contracts assigned to the selected Job Title will be available for selection If Make Contract Field Mandatory? Global Setting is enabled, then a selection will be required (The same contract can be selected). |
| New Contracted Hours | The Contracted Hours for the employee can be updated with a new value. If the request is approved, then the contracted hours for the employee will update from the requested effective date. |
If Validate Contracted Hours? global setting is enabled, and a min and max is set, then values outside of the range will not be allowed. If Display Contracted Hours field is set to:
|
| New Override FTE | FTE Values can be overridden at Employee Level to override the Job Title FTE values. This is done via Override FTE and these values can be updated or the option unticked via a change request. If the request is approved, then the FTE values at Employee Level will update from the requested effective date. |
If Employment Type within the change request is:
|
| Todays Date | A read only field that will display the date the change request is being made. | |
| New Hourly Rate / Shift Rate / Salary | The Hourly Rate, Shift Rate or Salary field can be updated as part of a change request. If the request is approved, then the new hourly/shift or salary pay rate will update from the requested effective date. |
If Paid by Rota within the change request is:
If Linked Pay Rates are in use for Hourly Rates, Salary or Shift Rates then a user will not be able to request a pay rate outside of these bandings. If they do, then a message will be presented informing the user as to what the banding is. |
| Requested Effective Date | This is the date that the person creating the employment change request wishes for the changes to take effect within the employees career history. |
The effective date to be used can be requested in the past or future (as well as the same day), limited to 3 months in the future, and 3 months in the past. Please consider internal processes on what effective dates are used (For example, do internal processes only allow changes to happen on specific days, such as the start of a rota week). |
| Comments | This is an area the requester can leave notes for the upcoming approval stages and the approvers themselves. |
Please note: Users do not need to update every field. They can submit a request by changing only the necessary details.
Important: Fields do not need to be updated in a specific order, but some selections may impact other fields. For example, if you change the Employment Type to Flexible or Casual, but then set Paid by Rota to No, the Employment Type field may reset and require reselection. This ensures valid combinations of employment attributes.
After making the necessary changes, select Submit to proceed, or Cancel to discard the request
Fig.15 - Completed Employment Change Request
The first-level approvers (based on the Workflow's assigned Job Titles) will receive a notification email.
Once approved, if additional stages exist, the request will automatically move to the next stage.
At each stage, users with the appropriate Job Title assignment will be notified to review and approve the request.
Reviewing (and Approving or Rejecting) an Employment Change Request
Once an Employment Change Request is submitted, it moves into the workflow for review and approval.
Important: Approvers must be both assigned to a stage in the workflow, and granted the “View All Employment Change Requests” permission to access requests.
To view and manage Employment Change Requests,
- Go to HR > Employees > View Employment Change Requests
Fig.16 - View Employment Change Requests
- Use the filters as required and select Search to load all requests matching the selected criteria
Fig.17 - Employment Change Requests
-
Select the request to be reviewed. This will display:
The employee's details
The fields included in the request
The current (old) values and the requested (new) values side-by-side
Fig.18 - Employment Change Request Review
Scroll to the bottom of the page to either Approve or Reject the request
If this approval stage is not the final stage of the workflow, the user can still approve or reject the request. This action will simply move the workflow to the next stage. The button to move on will be Submit (or cancel to come out of the page).
If this approval stage is the final stage, the user can approve or reject as well, but when approving, they’ll also have the ability to set or modify the effective date. The button to move on will be Finalise (or cancel to come out of the page), thus completing the Employment Change Request
Please note: Approvers at any stage can also leave comments explaining the reason for their approval or rejection.
Important: As per User Access Permissions, if a user has permission to finalise requests, they can do so at any stage, even before the final stage. Without this permission, a user can only finalise requests if their Job Title is assigned to the final approval stage.
Fig.19 - Finalising an Employment Change Request
Once finalised at the final stage, the system processes the change and updates the employee’s employment history.
Important: Navigate to the Employment Change Conflicts section below if more than one employment changes are scheduled where a conflict may arise. This will present itself before the updates happen as per below.
Please note: This screen reflects changes happening in real time, but updates are still governed by the effective date set in the request. If the change has a future effective date, it won’t apply immediately, even though updates may appear to process now.
Users can choose to leave the page while the system updates in the background
Important: If an error occurs and the user is no longer on the page, it may go unnoticed.
If users stay on the page, a red error indicator will display if something fails. If so, feel free to submit a request to Fourth's support team.
Once all updates are processed, a confirmation message will appear.
Select OK to complete
Fig.20 - Visual of changes being made in the system
Fig.21 - Visual confirmation of changes being made in the system
Please note: If using Scheduling integrated with the portal, an additional update step will occur for scheduling records.
If more stages remain, then the request will move to the next stage, visible on the 'View Employment Change Requests' page. The next assigned approver will be notified and can follow the same steps:
Fig.22 - Change Request Approved, and moved onto the next approval stage
If no further stages remain, the request will show as Approved or Rejected, and (if approved) the changes will apply to the employee’s record from the stated effective date.
Fig.23 - Change Request Approved, and complete
Once the Employment Change Request is complete:
Accepted changes will be applied
The employee’s record is updated based on the selected effective dates and fields
The Employment Change Request is marked as 'Approved'
All changes set to take effect will also display in the Employee History.
- Go to HR > Employees > Employee List > search for and select an employee
- Use the employee side menu and go to HR > Employee Info > Employee History
Fig.24 - Employee History showing changes made
From within Employee History, selecting View/Delete Future Changes will also be populated with the approved changes, and they can all be deleted from here if required:
- Go to HR > Employees > Employee List > search for and select an employee
- Use the employee side menu and go to HR > Employee Info > Employee History > View/Delete Future Changes
Fig.25 - Future Changes in Employee History
Export Change Requests
Users can export a list of submitted Employment Change Requests, including details of each request and its approval status.
To do this, go to:
- HR > Employees > View Employment Change Requests
- Select Export Change Requests
Fig.26 - Export Change Requests
This will generate a file containing a comprehensive view of the requests.
The export includes:
Fig.27 - Export Change Requests Output
Employment Change Conflicts & Resolution
Important: The following functionality applies to both Employment Change Requests and direct changes made via the employee’s Employment Details page. While this section walks through the Employment Change Request process, the conflict handling and resolution process is the same regardless of how the change was initiated. The conflict resolution functionality will also apply if, for example, an employment change request has been approved and then a direct change to the employment details page causes a conflict.
What Causes a Conflict?
A conflict occurs when two or more employment changes are scheduled to take effect on overlapping or conflicting dates. For example:
Request A is approved to take effect on 29th March 2025
Request B is created with an earlier effective date of 27th March 2025
This creates a conflict in the employee’s employment history.
Fig.28 - Example of potential conflicting change requests
- Continue with the approval of the earlier-dated change (Request B), following the standard approval steps. After approval, the system will automatically present a Conflict Resolution screen:
Fig.29 - Employment History Conflict Resolution Page
Review the listed changes, grouped by their effective date
Select which changes to accept or reject for the earliest scheduled change
Select Next to proceed to the next conflicting change
Fig.30 - Employment History Conflict - Accepting or Rejecting Changes
Fig.31 - Employment History Conflict - Accepting or Rejecting Changes
Once all changes have been reviewed, select Save to confirm or Previous to make further adjustments if needed
Fig.32 - Employment History Conflict - Accepting or Rejecting Changes - Final Confirmation
After saving, the system will show a confirmation.
Fig.33 - Visual confirmation of Change being made in the system
Once conflict resolution is complete:
Only the accepted changes will be applied.
The employee’s record will be updated based on the selected effective dates and fields
The Employment Change Request is marked as 'Approved'
All changes set to take effect, or removed as part of the conflict resolution, will also display in the Employee History.
- Go to HR > Employees > Employee List > search for and select an employee
- Use the employee side menu and go to HR > Employee Info > Employee History
Fig.34 - Employee History showing changes made
From within Employee History, selecting View/Delete Future Changes will also be populated with the approved changes, and they can all be deleted from here if required:
- Go to HR > Employees > Employee List > search for and select an employee
- Use the employee side menu and go to HR > Employee Info > Employee History > View/Delete Future Changes
Fig.35 - Future Changes in Employee History
From within Employee History, to see any changes that were rejected as part of the conflict resolution pages, select View Deleted Records
- Go to HR > Employees > Employee List > search for and select an employee
- Use the employee side menu and go to HR > Employee Info > Employee History > View Deleted Records
Fig.36 - Deleted Changes, rejected as part of conflict resolution
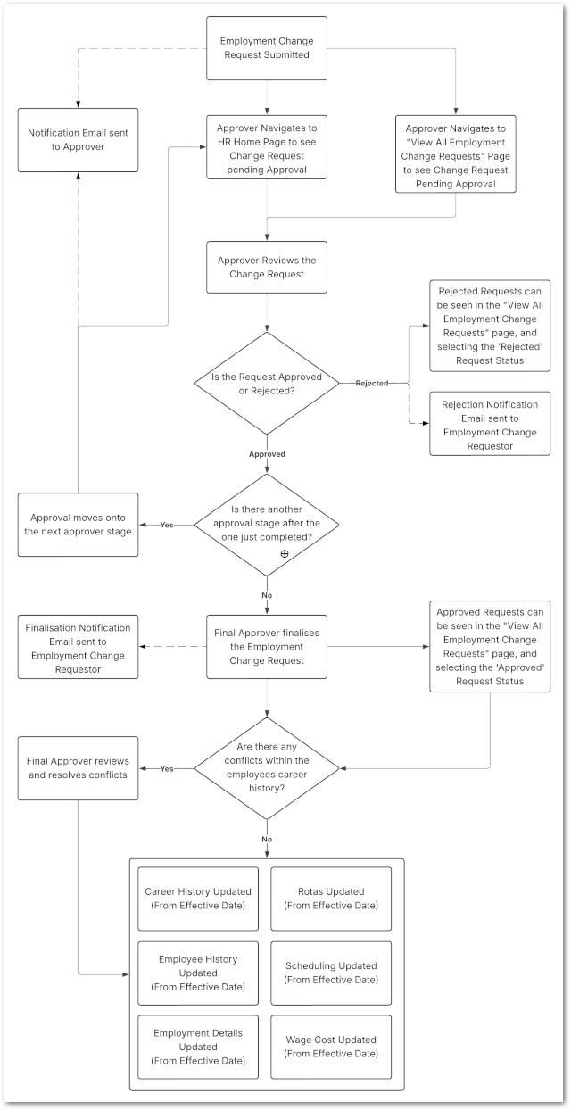
Employment Change Request Flow Chart
Fig.37 - Employment Change Request Flow Chart
Comments
Hi team,
Does it mean that access levels will now be assigned to roles so we don’t need to manually update their access?
Good afternoon Violeta Santamaria
Thank you for your question.
No, the Employment Change Request does not change anything pertaining to an employees access permissions. Following any change, just like if they changed details directly via Employment Details, then permission updates would need to made afterwards (if required).
Thank you,
Sam McNeil
Associate Product Manager
Please sign in to leave a comment.